首页 > 新闻资讯 > 综合咨讯  >> 新疆基药增补:民族药与中药注射剂命运两重天
新疆基药增补:民族药与中药注射剂命运两重天
作者:    信息来源:     发布时间:2014-04-11     点击数:0

中药和民族药是中国医学科学的特色与优势,是中华民族优秀文化的重要组成部分。民族药以其疗效确切、价格低廉而广受欢迎,而中药注射剂被看作是中药现代化的延伸与创新,越来越受到关注。在不同地区,民族药与中药注射剂受到的待遇也不尽相同,作为民族药产地之一的新疆,却上演了冰火两重天的戏码。
 
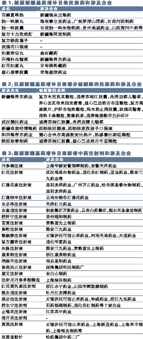
  2月下旬,新疆维吾尔自治区基本药物工作委员会办公室公布了2014年自治区基本药物增补目录遴选结果。此次新疆共增补基药品种535种,其中化学药281种,中成药254种(含10种民族药),从数量上看,新疆此次基药增补已打破了目前各省增补记录。
 
  值得关注的是,新疆本次增补民族药的数量比旧版大幅减少,从原来的26个品种缩减为10个品种。新增的7个品种中,复方卡力孜然酊、如意珍宝丸、石榴补血糖浆、红花如意丸、益心康泰胶囊为独家产品。旧目录中的消痛贴膏、祖卡木颗粒和寒喘祖帕颗粒进入了新版国基,玫瑰花口服液、百癣夏塔热片和复方骆驼蓬子软膏在新版目录中则做了规格的调整,其余大部分民族药则从增补目录中消失。
 
  在被剔除的产品名单中,新疆维吾尔药业受影响较大。旧版本中该企业有14个品种入选,其中包括进入本次新版国基的祖卡木颗粒和寒喘祖帕颗粒,以及新疆新版基药增补目录中的石榴补血糖浆。武汉健民药业、新疆奇康哈博维药、和田维吾尔药业以及陕西东泰制药也有2个品种被剔除出新目录。
 
  新版新疆基药增补目录在大幅减少民族药的同时,却大幅增加中药注射剂的增补数量。旧版本中,中药注射剂仅有9个品种入选,其中痰热清注射液、喜炎平注射液、刺五加注射液、香丹注射液、天麻素注射液5个品种在新版目录中做了规格调整,同时新增了丹参注射液、红花注射液等25个新品种的多个规格,其中15个为独家品种。
 
  早前公布的青海省新版基药增补目录中,具有地方特色的藏药仍有60种,只是对其中的部分品种进行了调整,相比同为民族药产地的新疆本次大幅度减少品种,确实让业内人士感到意外。而反观最近几年,中药注射剂的安全性争议不断,多个省份在调整目录时都较为谨慎。民族药与中药注射剂如此两重天的命运,究竟会在市场上引发怎样的冲击,值得继续观察。
 

热点新闻
©  北京雷诺康医药科技有限责任公司
地址:北京市朝阳区华侨城2号院5号楼2单元2402室
联系电话:010-87337363 传真:010-87337363-802 leinuokang@aliyun.com